“职工之家”APP互助金申领流程图
1、下载“职工之家”APP并打开

2、跟随页面引导,开始创建数字身份卡包

3、完成数字卡包实名认证

4、绑定会员手机号


5、工会数字身份卡包创建成功,同时已完成手机号绑定


6、“首页”界面下滑至“职工群众服务区”,点击“职工互助”模块


7、在“保障业务”中选择“青岛”


8、在“互助金领取”栏目中选择“医疗申领”


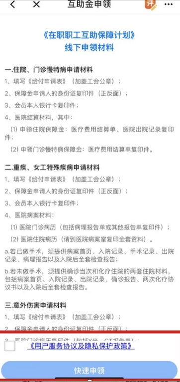
9、选中《用户服务协议及隐私保护政策》后,点击“快速申领”


10、在“申领信息”栏中输入必填项


11、在“出险信息”栏中输入必填项


12、在“证明材料”栏中上传身份证提交即可;银行卡自动带入,无需上传


若申领重疾、意外等互助金,请选择“互助金领取”栏目下的相关模块进行提报。